Instance Verification Kit (IVK)
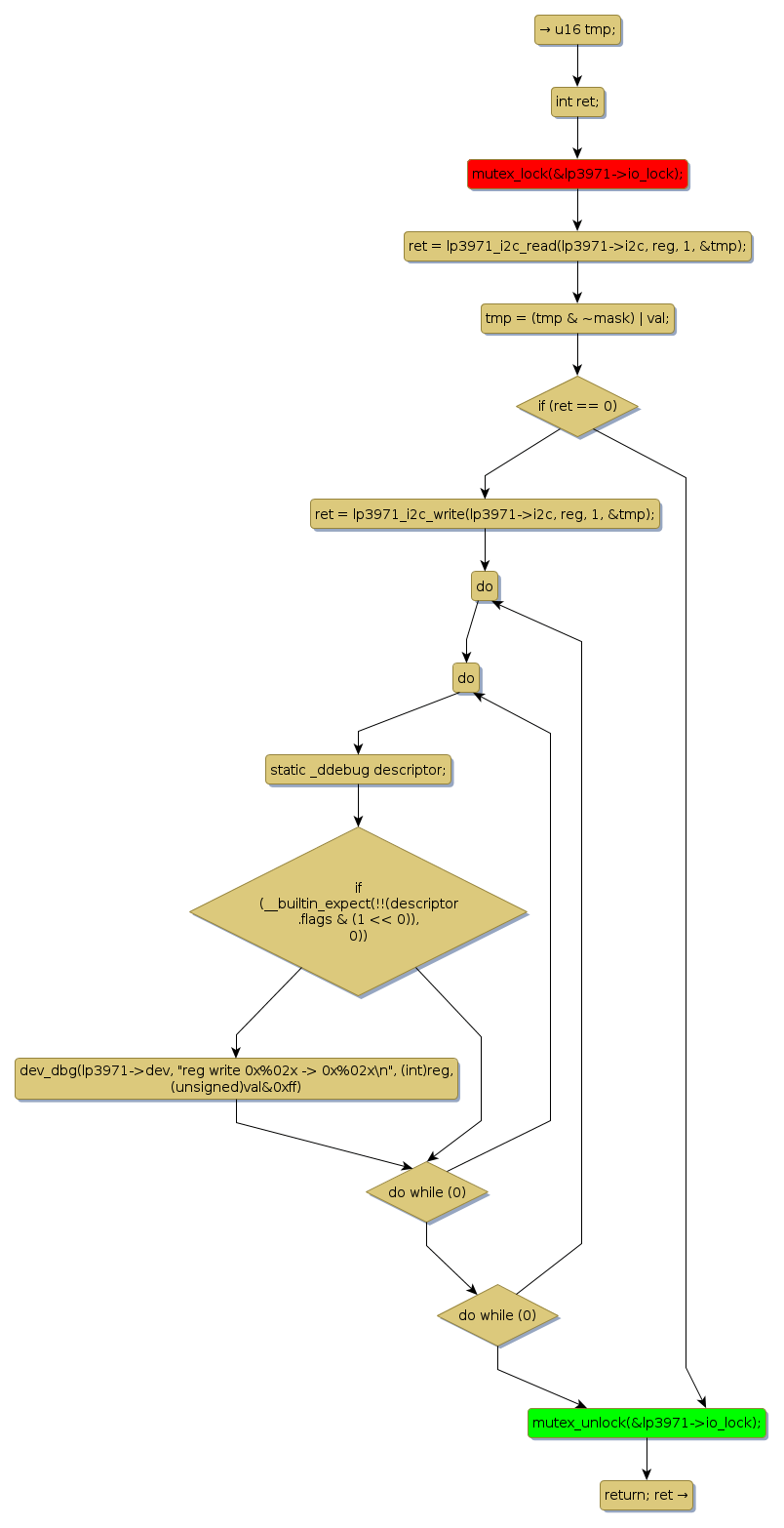
mutex lock @ [9632+29+/linux-3.19-rc1/drivers/regulator/lp3971.c]
Instance Signature: io_lock
|
The Matching Pair Graph:
|
|
Function Name
|
Control Flow Graph (CFG)
|
Events Flow Graph (EFG)
|
Source Correspondence
|
|
lp3971_set_bits
|
|
|
[9542+15+/linux-3.19-rc1/drivers/regulator/lp3971.c]
|